校友简介


刘开江,男,汉族,河北河间人,1964年8月出生,1982年考入beat365在线唯一官网登录地质计划专业,获经济学士学位;1986年7月参加工作,中共党员,研究员。1986年7月至2014年12月在中国地质科学院物化探所工作,历任财务资产处副处长、处长、所长助理等职务;2014年12月至2016年8月任中国地质科学院勘探技术研究所副所长、党委委员(2015年1月-2016年1月,受中国地质调查局选派赴中国地质调查局沈阳地调中心工作);2016年8月任中国地质科学院物化探所副所长、党委委员。
探秘地球|来自地球深部的馈赠——地热温泉
认识地热温泉

我们人类赖以生存的地球是一个庞大的热库,其蕴藏着极其丰富的热能。地球的地表以下,每一层的温度都不尽相同,一般来说,从地表以下深度每下降100米,温度就升高3℃~ 4℃,在一些地热异常区,温度随深度增加的幅度更大。
自然课本中曾经讲过,地球内部分为三个同心球层:地壳、地幔、地核(含内核和外核),三者的深度范围大致为:30千米~ 70千米、2900千米、6378千米。研究人员通过各种资料推断得出三者的最高温度分别达到3000℃、3500℃和6500℃。由于地下复杂的地质结构和构造运动,导致地球表面的热流量分布不均,这才形成了地热异常。

地球的内部结构示意图
综上所述,地热就是来自地下的热能,即地球内部的热能。其来自地球深部,储存于岩石及岩石孔隙、裂缝之中,是一种宝贵的清洁能源。地热温泉是地热的一种重要表现和利用形式,它既包括天然的地热水露头,又包括其它一切把热从地下带到地表的地热流体,水温一般不低于20℃(一般认为,我国北方地热温泉下限温度20℃,南方地热温泉下限温度为25℃)。
如何寻找地热温泉

早期对地热温泉的勘查(寻找),主要是针对断裂构造带附近出露地表的地热温泉,其勘查方法比较简单:通过对断裂构造走向、断层产状进行追踪,进而钻探揭露深部热储,获取更多的地热水。随着对清洁能源的迫切需求和技术手段的提高,地热温泉勘探向深部探索的需求越来越高,这就需要多种学科和手段的综合研究来完成地热温泉的勘查。
地热温泉的勘查方法包括野外地热地质调查、地球物理勘查、地球化学勘查、水文地质调查、地热钻井等。野外地热地质调查用来建立地热温泉成藏的概念模型,估算成藏位置和深度;地球物理勘查用来修正初期成藏模型,并辅助设计地热钻孔的位置和深度;地球化学勘查通过分析地热温泉水的化学成分,为温泉如何利用提供建议;水文地质调查也用来确定温泉水的化学成分,另外确定地热温泉的可开采量;地热钻井通过详细的岩心编录,进一步分析确定地热温泉的成藏深度和位置,另外可通过随钻测温来掌握地热温泉的水温情况。


地热温泉是怎么形成的

关于地热温泉的形成,比较普遍的认为有两种:一种是地壳内部岩浆作用或火山喷发对附近岩层水进行加热形成,一种是地表水向下渗透经下部地热加热循环作用而形成。简单而言,前者多出现在火山活动过的死火山地形区,体现为不断集中的热能在附近有孔隙的含水岩层对岩层水进行加热形成高温热水。后者是雨水下降进入地下渗透到含水岩层,在地下被地热加热,随着温度的升高压力变大,从而随着裂隙上涌,甚至流出地表,形成温泉。
泡温泉有什么好处

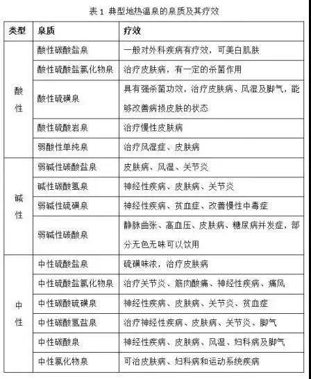
地热温泉近些年来越来越受大众的追捧,成为一种新的休闲和旅游时尚。泡温泉能够放松身心、消除疲劳、活络筋骨、减轻酸痛,对骨质疏松和血管收缩有一定的治疗效果。除此之外,因地热温泉含有丰富的化学成分,有不同的理疗功能。一些学者按照地热温泉所含的化学成分,将地热温泉分为氡泉、碳酸泉、碳酸氢钠泉、氯化钠泉、铁泉等。地热温泉也可按pH值(酸碱度)将其分为碱性地热温泉、酸性地热温泉、中性地热温泉(含混合中性)。一些典型的地热温泉的泉质及疗效见上表。
地热温泉虽然有诸多好处,但不是人人都适合泡温泉的。对于高血压、心脏病的患者需要谨慎选择,部分皮肤病患者和体表有伤口未愈合者也不适宜泡温泉。
值得一提的是,一些天然的地热温泉能够饮用,具有一定的理疗功效。例如,碳酸泉可作消暑饮料,其能促进胃肠黏膜血液循环。不过,地热温泉能否饮用,需要经过严格的水质分析才能确定,一般是经检合格的碱性水才可作饮用水。